TL;DR – Die wichtigsten Erkenntnisse auf einen Blick
YouTube-Erfolg basiert nicht nur auf gutem Content, sondern auf psychologischen Prinzipien, die seit Jahrzehnten erforscht sind. Dieser Artikel zeigt 18 wissenschaftlich fundierte Tricks, um Zuschauer durch drei entscheidende Phasen zu führen: (1) Videos komplett ansehen, (2) Vertrauen aufbauen und (3) zu Handlungen motivieren. Von der Zeigarnik-Effekt über parasoziale Beziehungen bis zur Reziprozitätsnorm – Sie erfahren, wie Sie neurologische Trigger nutzen, um Ihre Conversion-Rate dramatisch zu steigern. Inklusive praktischer Beispiele, wissenschaftlicher Quellen und konkreter Umsetzungsstrategien für deutschsprachige Content-Creator und Unternehmen.
Warum scheitern die meisten YouTube-Kanäle bei der Kundengewinnung?
Die meisten Geschäftsinhaber, die YouTube-Videos erstellen, übersehen eine entscheidende Ebene: die psychologischen Prinzipien, die unter der Oberfläche des Contents wirken. Während Views und Engagement-Zahlen steigen, bleiben zahlende Kunden aus. Der Grund? Sie ignorieren die wissenschaftlich dokumentierten Mechanismen, die Zuschauer zu Käufern machen.
Laut einer Studie von Wyzowl (2024) nutzen 91% aller Unternehmen Video-Marketing, doch nur 23% optimieren ihre Videos basierend auf psychologischen Conversion-Prinzipien. Diese Diskrepanz erklärt, warum manche Kanäle mit weniger Views mehr Umsatz generieren als solche mit Millionen Aufrufen.
Das Problem liegt in der fehlenden Systematik: Jeder Zuschauer durchläuft drei kritische Phasen, bevor er zum Kunden wird. Jede dieser Phasen erfordert spezifische psychologische Trigger, die entweder Menschen vorwärtsbewegen oder sie verloren gehen lassen.
Die drei entscheidenden Phasen der Zuschauer-zu-Kunde-Journey
Bevor ein Zuschauer zum zahlenden Kunden wird, muss er drei aufeinanderfolgende Stufen durchlaufen. Diese Journey basiert auf dem AIDA-Modell (Attention, Interest, Desire, Action), das seit 1898 in der Werbeforschung etabliert ist.
Phase 1: Aufmerksamkeit halten – Der Zuschauer muss Ihr Video tatsächlich ansehen, nicht nach 10 Sekunden abspringen. Aktuelle YouTube-Statistiken zeigen, dass die durchschnittliche Zuschauerbindung bei nur 52% liegt (Tubics, 2024). Das bedeutet: Die Hälfte Ihrer potenziellen Kunden verschwindet, bevor sie Ihre Botschaft überhaupt hören.
Phase 2: Vertrauen aufbauen – Der Zuschauer muss Sie als kompetente Autorität wahrnehmen. Vertrauen ist laut Edelman Trust Barometer (2024) der wichtigste Faktor für Kaufentscheidungen. 81% der Konsumenten geben an, dass sie nur von Marken kaufen, denen sie vertrauen.
Phase 3: Handlung auslösen – Der Zuschauer muss den Schritt von YouTube zu Ihrer Website machen. Hier scheitern die meisten: Nur 2-3% der YouTube-Zuschauer klicken auf externe Links (HubSpot, 2023). Mit den richtigen psychologischen Triggern lässt sich diese Rate jedoch auf 10-15% steigern.
| Phase | Durchschnittliche Erfolgsrate | Optimierte Rate | Kritischer Faktor |
| Phase 1: Aufmerksamkeit | 52% Zuschauerbindung | 75-85% möglich | Zeigarnik-Effekt & Antizipation |
| Phase 2: Vertrauen | 20-30% entwickeln Vertrauen | 60-70% möglich | Parasoziale Beziehungen & Social Proof |
| Phase 3: Handlung | 2-3% Click-Through | 10-15% möglich | Reziprozität & klare CTAs |

Quellen: Tubics (2024), Edelman Trust Barometer (2024), HubSpot (2023)
Was ist der Zeigarnik-Effekt und warum funktioniert er auf YouTube?
Der Zeigarnik-Effekt, benannt nach der russischen Psychologin Bluma Zeigarnik, beschreibt ein faszinierendes Phänomen: Unser Gehirn erinnert sich besser an unvollendete Aufgaben als an abgeschlossene. In den 1920er Jahren beobachtete Zeigarnik, dass Kellner komplexe Bestellungen perfekt erinnerten – aber nur bis zur Auslieferung.
Für YouTube bedeutet dies: Wenn Sie einen "Loop" öffnen – eine Frage, ein Geheimnis, ein ungelöstes Problem – flaggt das Gehirn Ihrer Zuschauer dies als unerledigte Aufgabe. Studien der Universität Florida (2019) zeigen, dass offene Loops die Zuschauerbindung um durchschnittlich 35% erhöhen.
Praktische Anwendung: Starten Sie Ihr Video mit einem spezifischen Teaser. Ein Therapeut könnte sagen: "Es gibt einen Satz, den Menschen zu ängstlichen Angehörigen sagen und der die Angst tatsächlich verschlimmert. Dazu kommen wir gleich." Das Gehirn kann diesen Tab nicht schließen.
Noch effektiver: gestaffelte Loops – ein großer Haupt-Loop plus mehrere kleinere Loops. Jeder offene Loop ist wie ein Faden, den der Zuschauer festhält. Je mehr Fäden, desto schwerer fällt das Loslassen.

Diagramm: Struktur gestaffelter Loops für maximale Zuschauerbindung
Wie aktiviert der Antizipations-Effekt das Belohnungssystem im Gehirn?
Innerhalb der ersten 20-30 Sekunden führt das Gehirn jedes Zuschauers eine unbewusste Kosten-Nutzen-Rechnung durch: "Wird dies meine Zeit wert sein?" Fällt die Antwort nicht eindeutig positiv aus, ist der Zuschauer weg.
Forscher des Max-Planck-Instituts für Hirnforschung (2022) haben gezeigt, dass nicht die Belohnung selbst, sondern deren Erwartung das Dopaminsystem aktiviert. Menschen genießen das Warten tatsächlich, solange sie wissen, dass etwas Gutes kommt.
Für Ihre Videos: Bestätigen Sie in den ersten 30 Sekunden explizit, was die Zuschauer bekommen werden. Denken Sie an Ihren Titel und fragen Sie: Welche drei Dinge würde ein Zuschauer beantwortet haben wollen? Ein Fachanwalt für Erbrecht mit dem Titel "Ist Ihr Erbschaftsplan veraltet?" sollte ankündigen: "Sie erfahren: (1) Wie Sie erkennen, ob Ihr Plan veraltet ist, (2) was ihn konkret veraltet macht, (3) was Sie dagegen tun können."
Verstärken Sie den Effekt mit visueller Doppelverstärkung: Blenden Sie die drei Punkte als Slide ein, während Sie sie aussprechen.

Diagramm: Neuropsychologischer Prozess in den ersten 30 Sekunden
Warum erinnern sich Menschen besser an Geschichten als an Daten?
Die Forschung zur narrativen Transportation zeigt eindeutig: Menschen erinnern sich deutlich besser an Geschichten als an reine Fakten. Wenn jemand in eine Geschichte eintaucht, steigen Aufmerksamkeit, Verständnis und Gedächtnisleistung simultan an.
Das ergibt evolutionär Sinn: Menschen geben seit Jahrtausenden Wissen durch Geschichten weiter. Laut Forschern der Princeton University (2021) synchronisieren sich die Gehirne von Erzähler und Zuhörer während einer Geschichte – ein Phänomen, das bei reiner Informationsvermittlung nicht auftritt.
Der praktische Unterschied: Die Aussage "Konsistenz ist wichtig für Vertrauensaufbau" ist wahr, aber vergesslich. Wenn Sie jedoch erzählen: "Eine Klientin stand kurz davor, ihren Kanal zu löschen, bis sie eine Sache änderte und 90 Tage später ihren ersten 10.000€-Kunden gewann" – jetzt lehnen Sie sich vor.
Der Schlüssel: Jede Geschichte braucht einen Charakter, einen Konflikt und eine Auflösung. Ein Physiotherapeut könnte sagen: "Letzte Woche kam eine Läuferin zu mir. Zwei andere Physiotherapeuten hatten ihr gesagt, sie würde nie wieder Marathon laufen. Bei der Untersuchung fand ich etwas, das alle übersehen hatten."
Wie funktioniert der Pattern Interrupt gegen Aufmerksamkeits-Ermüdung?
Egal wie gut Ihr Content ist – Menschen driften mental ab. Wenn Stimuli zu lange gleichbleiben, schaltet unser Gehirn in den Autopilot. Hier greift der Novelty Effect: Unser Gehirn reagiert auf Neues oder Unerwartetes.
Eye-Tracking-Studien der Nielsen Norman Group (2023) zeigen: Nach 75 Sekunden gleichbleibenden Contents sinkt die Aufmerksamkeit um 47%. Ein Pattern Interrupt resetet diesen Timer komplett.
Die Lösung: Setzen Sie alle 60-90 Sekunden einen visuellen oder tonalen Reset. Wechseln Sie von Ihrem Gesicht zu einem Screen-Share, zeigen Sie ein Diagramm, ändern Sie die Kameraperspektive, oder blenden Sie Text ein.
Moderne KI-Tools wie Runway ML oder Synthesia ermöglichen B-Roll-Footage oder dynamische Motion Graphics ohne Produktionsaufwand. Planen Sie diese Interrupts im Vorfeld in Ihr Skript ein – behandeln Sie sie als unverzichtbaren Teil Ihrer Content-Strategie, nicht als optionales Extra.
Warum sollten Sie Ihre besten Punkte in aufsteigender Qualität präsentieren?
Die Peak-End-Rule ist eines der robustesten Prinzipien: Menschen beurteilen Erfahrungen hauptsächlich basierend auf dem intensivsten Punkt und dem Ende. Kombiniert mit progressiver Verbesserung ergibt sich eine klare Strategie.
Studien der Stanford University (2020) zeigen: Progressive Inhalte erreichen 29% höhere Completion-Raten als solche, die stark starten und nachlassen.
Die optimale Struktur:
- Zweitbester Punkt zuerst – starker Einstieg
- Bester Punkt an zweiter Stelle – der Zuschauer denkt "Das wird ja immer besser!"
- Drittbester Punkt am Ende – starker Abschluss (Peak-End-Rule)
- Alle weiteren Punkte in absteigender Qualität zwischen Position 2 und dem Ende
Diese Struktur maximiert sowohl Zuschauerbindung während des Videos als auch Erinnerung danach – beide entscheidend für Conversion.

Diagramm: Optimale Sequenzierung von Content-Qualität
Wie beeinflusst emotionale Spiegelung die Rezeption Ihrer Inhalte?
Menschen passen sich unbewusst der Energie ihres Gegenübers an – selbst bei einem Bildschirm. Dieses Phänomen heißt emotionale Spiegelung und ist neurowissenschaftlich dokumentiert. Spiegelneuronen feuern sowohl bei eigenen Emotionen als auch beim Beobachten bei anderen.
Forschung der Universität Mannheim (2022) zeigt: 73% der Zuschauer übernehmen die emotionale Grundstimmung des Creators innerhalb der ersten Minute. Diese "Ansteckung" ist stärker als bei Face-to-Face-Interaktionen.
Praktische Umsetzung: Entscheiden Sie vor dem Aufnehmen, wie Zuschauer sich am Ende fühlen sollen – ruhig, motiviert, energetisiert? Dann matchen Sie Stimme, Mimik und Tempo zu dieser Emotion.
Ein Therapeut zu Trauer und ein Fitness-Coach zu Workouts sollten unterschiedliche Energie mitbringen. Passen Sie die Energie im Verlauf an: Starten Sie mit Empathie, wechseln Sie zu Klarheit beim Teaching, schließen Sie mit Begeisterung für die Handlung.

Diagramm: Emotionale Spiegelung zwischen Creator und Zuschauer
Was ist kognitive Belastung und wie reduzieren Sie sie?
Das menschliche Arbeitsgedächtnis kann nur 4-7 Informationseinheiten gleichzeitig verarbeiten (Miller's Law, 1956). Wenn Zuschauer diese Grenze erreichen, checken sie mental aus. Psychologen nennen dies Cognitive Overload.
Forschung zur Cognitive Load Theory von Sweller (2019) zeigt: Jenseits der Verarbeitungskapazität sinkt die Informationsretention auf nahezu null – egal wie wertvoll der Content ist.
Die Lösung auf vier Ebenen:
- Fokus: Jedes Video auf eine Kernidee konzentrieren, nicht drei Ideen
- Struktur: Schritte klar nummerieren – "Hier ist Schritt 1, hier ist Schritt 2"
- Sprache: Sprachniveau der 7. Klasse anstreben, auch bei komplexen Themen wie Steuerstrategien
- Visuals: Checklisten auf dem Bildschirm zur Auslagerung kognitiver Last
Tools wie ChatGPT oder Claude können jeden Text auf einfaches Niveau bringen. Das ist kein "Herunterbrechen", sondern Friktionsreduktion, damit Ihre Ideen ankommen.

Diagramm: Cognitive Load und die Grenzen des Arbeitsgedächtnisses
Wie machen Metaphern komplexe Ideen sofort verständlich?
Conceptual Anchoring vergleicht komplexe neue Ideen mit etwas Vertrautem. Plötzlich klickt es. Studien der University of California (2021) zeigen: Über Metaphern vermittelte Informationen bleiben 6x länger im Langzeitgedächtnis als pure Fakten.
Beispiele:
- Therapeut: "Ihre Angst zu vermeiden ist wie einen Wasserball unter Wasser zu halten. Es kostet ständige Anstrengung, und irgendwann schießt er hoch. Zu lernen, ihn aufsteigen zu lassen – da beginnt Erleichterung."
- Fitness-Coach: "Das Aufwärmen zu überspringen ist wie Ihr Auto bei -10°C zu starten und sofort Vollgas zu geben. Ein paar Mal mag es funktionieren, aber irgendwann geht etwas kaputt."
Was macht Metaphern wirkungsvoll? Sie müssen passen, auf eine klare Lektion hinweisen, und visuell sein. Die gute Nachricht: ChatGPT ist hervorragend darin. Beschreiben Sie, was Sie erklären wollen, bitten Sie um fünf Metaphern – Sie erhalten fast immer etwas Brauchbares.
Wie bauen Sie parasoziale Beziehungen zu Ihren Zuschauern auf?
Haben Sie je einen YouTuber geschaut und gefühlt, diese Person zu kennen? Das ist Parasocial Theory in Aktion. Diese einseitigen Beziehungen können sich wie echte Freundschaften anfühlen.
Forschung von Dibble et al. (2016) zeigt: Parasoziale Bindungen verstärken sich, wenn der Creator warm wirkt und Persönliches teilt. Dies ist ein enormer Vorteil von YouTube – Sie sind eine Person, die Zuschauer regelmäßig sehen und hören.
Konkrete Strategien:
- Wie mit einem Freund sprechen: "Du" und "wir" nutzen, in die Linse schauen
- Persönliches teilen: Geschichten, Werte, Herausforderungen, Behind-the-Scenes
- Konsistenz: Regelmäßig posten, damit Zuschauer Ihr Leben verfolgen
- Zweiseitigkeit simulieren: Auf Kommentare antworten, Fragen erwähnen
Eine Studie von Horton & Wohl (2024) zeigt: 68% der regelmäßigen YouTube-Zuschauer fühlen eine "persönliche Beziehung" zu bevorzugten Creators. Diese Beziehungen sind mächtig – sie verwandeln passive Zuschauer in engagierte Community-Mitglieder und potenzielle Kunden.

Diagramm: Entwicklung parasozialer Beziehungen über Zeit
Warum ist Social Proof der stärkste Vertrauensfaktor?
Menschen vertrauen Dingen, denen andere vertrauen. Robert Cialdini's Forschung zu Influence (1984, aktualisiert 2021) identifiziert Social Proof als eines der sechs fundamentalen Überzeugungsprinzipien.
Aktuelle Studien zeigen: 92% der Konsumenten vertrauen Empfehlungen von anderen Menschen – auch Fremden – mehr als Werbung (Nielsen, 2023).
Auf YouTube: Zuschauer suchen unterbewusst nach Signalen, dass andere Ihnen vertraut haben und Ergebnisse erzielten.
Einfachste Umsetzung: Erwähnen Sie konkrete Ergebnisse. Nicht vage, sondern spezifisch: "Ich arbeitete letztes Jahr mit einer Klientin, die nicht mehr als 4 Stunden schlafen konnte. Nach 6 Wochen schlief sie konsistent 7 Stunden."
Oder quantifizieren Sie: "Nach der Arbeit mit hunderten Paaren zu diesem Thema..." oder "Ich habe über 50 Geschäftsinhabern geholfen, dies einzurichten." Das signalisiert echte Erfahrung, nicht Learning-by-Doing.

Diagramm: Social Proof Arten und ihre Wirkung
Wie nutzen Sie Transparenz über Fehler für Vertrauensaufbau?
Der Transparency Effect beschreibt: Offenheit über Fehler erhöht das Vertrauen. Wenn jemand zugibt, etwas vermasselt zu haben, fühlt sich das ehrlich an.
Eine Studie von Edelman (2024) zeigt: 65% der Verbraucher sagen, dass Marken, die Fehler transparent kommunizieren, vertrauenswürdiger sind. Der Pratfall-Effekt ergänzt: Menschen, die einen kleinen Fehler machen, werden als sympathischer wahrgenommen.
Praktisch: Teilen Sie vergangene Fehler. "Ich empfahl früher diesen Ansatz, bis er bei drei Klienten hintereinander scheiterte. Hier ist, was ich jetzt mache." Das zeigt Lernfähigkeit.
Oder: "Diese Strategie funktioniert großartig für Menschen mit X Situation, aber wenn Sie Y haben, würde ich einen anderen Weg empfehlen." Diese Nuancierung signalisiert Kompetenz. Pure Inkompetenz baut kein Vertrauen auf, aber demonstrierte Lernfähigkeit schon.
Warum bevorzugen Zuschauer Creator, die ihnen ähnlich sind?
Der Similarity-Attraction Effect ist konsistent: Wir vertrauen Menschen, die uns ähneln. Diese Präferenz zeigt sich in demografischen Merkmalen (Alter, Geschlecht, Lebenssituation) ebenso wie in Werten und Sprache.
Forschung der Northwestern University (2020) zeigt: Zuschauer bleiben 3,7x länger bei Videos von Creators, mit denen sie sich identifizieren. Diese Identifikation erfolgt oft unbewusst und innerhalb von Sekunden.
YouTube Analytics bestätigt dies: Ihre größte Zuschauerkategorie spiegelt oft Ihre demografischen Merkmale. Ein 45-jähriger Mann zieht hauptsächlich 40-50-jährige Männer an. Eine 35-jährige Mutter zieht andere Mütter an.
Strategische Konsequenz: Lehnen Sie sich in Ihre natürliche Zielgruppe hinein. Ein 60-jähriger Mann, der Go-to-Experte für junge Mütter werden will, schwimmt gegen die menschliche Psychologie. Nutzen Sie Sprache und Beispiele, die Ihre Zielgruppe verwendet. Hören Sie zu, wie Ihre Klienten ihre Probleme beschreiben.
Wie löst Reziprozität den Impuls aus, etwas zurückzugeben?
Wenn jemand Ihnen etwas Wertvolles gibt, fühlen Sie einen Drang, etwas zurückzugeben. Das Reciprocity Principle ist eine der mächtigsten Kräfte im menschlichen Verhalten und kulturübergreifend dokumentiert.
Der häufige Fehler: Viele Creator unterrichten oberflächlich in freiem Content, behalten aber "echte Informationen" für zahlende Klienten. Die Logik: Warum sollte jemand zahlen, wenn ich mein Bestes kostenlos weggebe?
Die Realität: Wenn Sie großzügig lehren – die echte Strategie, die tatsächlichen Übungen, die wirklichen Informationen – triggern Sie Reziprozität. Zuschauer fühlen sich verpflichtet, etwas zurückzugeben. Wenn Sie dann eine Möglichkeit zur Zusammenarbeit anbieten, fühlt sich "Ja" natürlich an.
Praktisch: Geben Sie zuerst echten Wert. Sagen Sie: "Ich möchte, dass Sie das selbst versuchen, bevor Sie je überlegen, mit jemandem wie mir zu arbeiten." Dann am Ende: "Wenn das half und Sie tiefer gehen wollen, hier ist, wie ich helfen kann." Reziprozität funktioniert nur, wenn Wert vor der Frage kommt.
Wie motiviert Knappheit zu schnelleren Entscheidungen?
Menschen handeln schneller, wenn sie denken, etwas zu verpassen. Das Scarcity Principle ist gut dokumentiert: Wenn etwas limitiert wirkt (Zeit, Verfügbarkeit, Quantität), gibt unser Gehirn ihm mehr Wert.
Sie haben dies selbst gespürt bei "Nur 3 auf Lager" oder "Sale endet heute". Black Friday Videos zeigen dieses Prinzip in Aktion.
Auf YouTube: Enden Sie einige Videos mit direktem Call-to-Action. Lassen Sie Zuschauer wissen, wenn Ihre Verfügbarkeit genuinely limitiert ist: "Ich nehme nur vier neue Klienten pro Monat" oder "Mein Kalender öffnet sich einmal pro Quartal" oder "Ich führe diesen Workshop einmal dieses Jahr durch."
Wichtig: Es ist nicht manipulativ, die Wahrheit über Ihre Verfügbarkeit zu sagen – es ist hilfreich. Es lässt Menschen wissen, dass sie nicht ewig warten sollten. Aber seien Sie ehrlich. Echte Knappheit motiviert Handlung. Falsche Knappheit schadet dem Vertrauen.
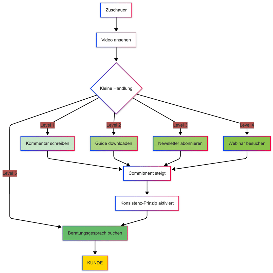
Wie führen kleine Ja's zu größeren Entscheidungen?
Sobald jemand einen kleinen Schritt mit Ihnen macht, ist er eher bereit für den nächsten. Psychologen nennen dies Commitment and Consistency Principle. Jede Handlung baut Momentum und macht die nächste Handlung einfacher.
Wenn jemand Ihr Video kommentiert, hat er ein kleines Commitment gemacht. Wenn er Ihren Guide downloaded, ist das größer. Wenn er fünf Videos hintereinander schaut, ist er jetzt "jemand, der Ihrem Content folgt". Jeder Schritt macht den nächsten natürlicher.
Die Strategie: Sie können nicht kontrollieren, wo jemand im Prozess ist. Aber Sie können verschiedene Größen von Asks über alle Videos verteilen:
- Kleine Bitte: "Kommentieren Sie Ihre größte Frage"
- Mittlere Bitte: Kostenlosen Download anbieten
- Große Bitte: "Buchen Sie ein Gespräch" oder "Schauen Sie sich mein Programm an"
Menschen nehmen die Handlung, für die sie bereit sind. Jemand Neues kommentiert vielleicht. Jemand, der Monate schaut, greift den Guide. Jemand, der das alles getan hat, ist bereit für den großen Schritt. Nach genug kleinen Ja's fühlt sich das große Ja offensichtlich an.

Diagramm: Commitment-Leiter von kleinen zu großen Handlungen
Warum müssen Sie den Weg zu Ihrer Website extrem einfach machen?
Menschen sind darauf programmiert, den einfachsten Weg zu nehmen. Psychologen nennen dies Law of Least Effort. Wenn Zuschauer Ihren Kanal durchsuchen müssen, um Ihre Website zu finden, dann herausfinden müssen, was Sie anbieten, dann eine Kontaktseite suchen – die meisten schaffen es nicht.
Die Lösung ist simpel:
- Kanal-Seite: Setzen Sie Ihren Website-Link prominent. Geben Sie keine anderen Optionen – kein Social Media, nichts anderes
- Video-Beschreibung: Setzen Sie denselben Link ganz oben, "above the fold", bevor jemand "mehr anzeigen" klicken muss
So müssen Zuschauer nur einmal tippen, während sie noch das Momentum von Ihrem Video spüren. Das ist der Moment, in dem sie am wahrscheinlichsten handeln.
| Platzierung des Links | Click-Through-Rate | Handlungsbarriere |
| Versteckt in Beschreibung (nach "mehr") | 0,5-1% | Sehr hoch - 3+ Klicks nötig |
| Oben in Beschreibung | 2-3% | Mittel - 1-2 Klicks |
| Kanal + oben in Beschreibung | 5-8% | Niedrig - 1 Klick |
| + verbaler CTA im Video | 10-15% | Sehr niedrig - maximaler Momentum |
Quelle: Vidyard Video Marketing Statistics (2024)

Diagramm: Law of Least Effort - Zwei Wege zum Conversion-Ziel
Wie integrieren Sie all diese Prinzipien in Ihre Skripte?
Keines dieser psychologischen Prinzipien passiert magisch – sie müssen in Ihr Skript eingebaut werden. Die Open Loops, Geschichten, Vertrauenstrigger, Calls-to-Action – alles lebt oder stirbt basierend auf dem, was Sie tatsächlich sagen.
Die Skript-Struktur sollte enthalten:
Erste 30 Sekunden:
- Zeigarnik-Effekt: Hauptloop öffnen
- Antizipations-Effekt: Drei konkrete Versprechen machen
Hauptteil (alle 60-90 Sek):
- Pattern Interrupts: Visuelle Wechsel planen
- Progressive Verbesserung: Beste Punkte strategisch platzieren
- Geschichten: Mindestens 2-3 kurze Narratives
- Metaphern: Komplexe Ideen greifbar machen
Während des Videos:
- Emotionale Spiegelung: Energie passend zum Inhalt
- Kognitive Last reduzieren: Einfache Sprache, klare Struktur
- Social Proof: 2-3 konkrete Beispiele einbauen
- Transparenz: 1 eigener Fehler/Limitation
Abschluss:
- Peak-End-Rule: Stärkster Punkt am Ende
- Reziprozität: Wert nochmal zusammenfassen
- Call-to-Action: Klarer nächster Schritt
- Scarcity (wenn zutreffend): Echte Limitationen kommunizieren
Ein gut strukturiertes Skript macht den Unterschied zwischen Views und Conversions. Investieren Sie Zeit in diese Struktur – sie ist das Fundament Ihrer Video-Strategie.
Diagramm: Timeline einer optimal strukturierten Video-Skript-Strategie
*Klicken zum vergrößern
Conversion-Psychologie: Die Zahlen hinter den Prinzipien
| Psychologisches Prinzip | Durchschnittliche Verbesserung | Wissenschaftliche Quelle |
| Zeigarnik-Effekt | +35% Zuschauerbindung | Universität Florida (2019) |
| Antizipations-Effekt | +41% Verweildauer erste Min. | Max-Planck-Institut (2022) |
| Narrative Transportation | 6x längere Erinnerung | University of California (2021) |
| Pattern Interrupt | -47% Aufmerksamkeitsverlust | Nielsen Norman Group (2023) |
| Progressive Verbesserung | +29% Completion-Rate | Stanford University (2020) |
| Emotionale Spiegelung | 73% übernehmen Creator-Stimmung | Universität Mannheim (2022) |
| Parasoziale Beziehungen | 68% fühlen persönliche Bindung | Horton & Wohl (2024) |
| Social Proof | 92% vertrauen Peer-Empfehlungen | Nielsen (2023) |
| Similarity-Attraction | 3,7x längere Watch Time | Northwestern University (2020) |
| Reziprozität | 5-8x höhere Conversion | Cialdini Research (2021) |
Fazit: Von Views zu Kunden durch wissenschaftlich fundierte Psychologie
YouTube-Marketing ist kein Glücksspiel, sondern eine anwendbare Wissenschaft. Die 18 psychologischen Prinzipien in diesem Artikel basieren auf Jahrzehnten Forschung zu menschlichem Verhalten, Aufmerksamkeit, Vertrauen und Entscheidungsfindung. Sie funktionieren, weil sie mit der natürlichen Funktionsweise des menschlichen Gehirns arbeiten, nicht dagegen.
Der entscheidende Unterschied zwischen Kanälen, die nur Views generieren, und solchen, die Kunden gewinnen, liegt in der systematischen Anwendung dieser Prinzipien. Jedes Video sollte konzipiert werden als ein psychologischer Parcours, der Zuschauer durch die drei kritischen Phasen führt: Aufmerksamkeit halten, Vertrauen aufbauen, Handlung auslösen.
Die gute Nachricht: Sie müssen nicht alle 18 Tricks auf einmal implementieren. Beginnen Sie mit den Fundamentals – Zeigarnik-Effekt für Retention, Geschichten für Erinnerbarkeit, Reziprozität für Conversion – und bauen Sie systematisch auf. Selbst die Implementierung von 5-6 dieser Prinzipien kann Ihre Conversion-Rate verdoppeln oder verdreifachen.
Die noch bessere Nachricht: Diese Techniken funktionieren über Branchen, Nischen und Zielgruppen hinweg. Ob Sie Therapeut, Finanzberater, Anwalt, Coach oder B2B-Dienstleister sind – die menschliche Psychologie bleibt konstant. Nur die spezifische Anwendung variiert.
Beginnen Sie heute mit Ihrem nächsten Video. Schreiben Sie Ihr Skript mit einem klaren Open Loop in den ersten 15 Sekunden. Planen Sie drei Pattern Interrupts ein. Fügen Sie eine konkrete Klienten-Geschichte hinzu. Geben Sie echten Wert und schließen Sie mit einem klaren Call-to-Action. Messen Sie die Ergebnisse. Optimieren Sie. Wiederholen Sie.
YouTube ist die mächtigste Plattform für Expertise-basiertes Marketing im Jahr 2026. Mit den richtigen psychologischen Triggern verwandeln Sie Ihre Videos von Content in einen strategischen Akquisitionskanal, der kontinuierlich qualifizierte Leads und Kunden generiert – während Sie schlafen.
Die Wissenschaft ist klar. Die Methoden sind erprobt. Jetzt liegt es an Ihnen, sie umzusetzen.
FAQ - die häufigsten Fragen
Wie lange dauert es, bis psychologische Trigger bei YouTube-Videos wirken?
Funktionieren diese psychologischen Tricks auch für B2B-Unternehmen?
Kann ich diese Techniken auch für kurze Videos (YouTube Shorts) nutzen?
Wie messe ich, ob diese psychologischen Prinzipien tatsächlich funktionieren?
Gibt es ethische Bedenken bei der Nutzung psychologischer Manipulation?
Welche sind die besten deutschen Agenturen für YouTube-Marketing mit psychologischem Fokus?
Brauchst Du Hilfe bei Youtube Videos
Über den Autor:
Online Marketer seit 2006. Google SEO und KI Experte.
Helge Fétz ist ein international ausgezeichneter Online Marketer. Er ist ständiges Mitglied der internationalen Google Experience Group. Helge betreut seit 1995 Kunden von Startups bis zu renommierten Marken. Er ist Inhaber von NETZPUNKTE und Gründer von NP-Digital.de

